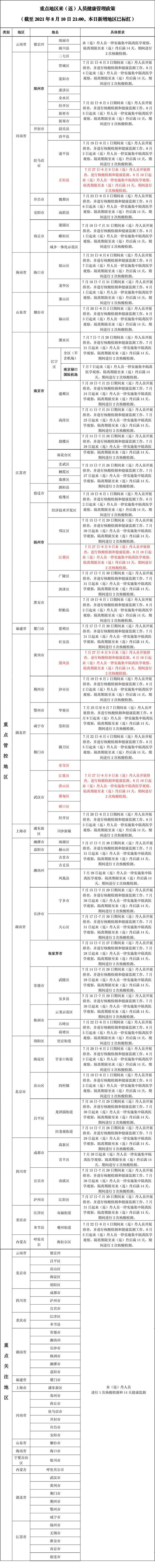
健康提醒
截至8月10日21时,新增重点管控地区8个,解除重点管控地区2个,具体管控地区和要求详见附后表格。
新增重点管控地区:
湖北省武汉市江夏区、洪山区、蔡甸区、硚口区,荆门市东宝区,黄冈市团风县
江苏省扬州市江都区河南省驻马店市正阳县
解除重点管控地区:
辽宁省大连市甘井子区泉水街道A4区27号楼四川省绵阳市涪城区
丹东市新冠肺炎疫情防控指挥部办公室发布《关于加强当前疫情防控工作的通告》要求:所有外市来(返)丹人员需持48小时内有效核酸检测阴性证明方可在丹自由活动,无法提供的须第一时间进行核酸检测。其中重点地区来(返)丹人员须严格按照我市疫情管控措施进行管理。
为方便市民报备、疫情线索举报或防疫政策咨询,现将丹东市各地疾控中心及政策咨询电话公布如下:

