连日来,新型冠状病毒感染的肺炎疫情牵动人心。控制疾病流行,我们每个人都有一份责任。如何使自己不被感染成为了我们现在最关心的。除正确佩戴口罩,减少外出等 ,是否患病与自身的免疫力有很大的关系。
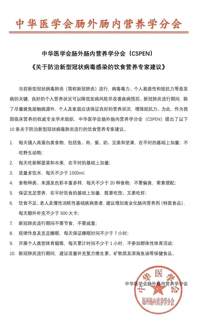
中华医学会肠外肠内营养学分会提出:《关于防治新型冠状病毒感染的饮食营养专家建议》

当前新型冠状病毒肺炎(简称新冠肺炎)流行,病毒能力、个人易感性和抵抗力等是发病的关键,良好的个人营养状况可以降低发病风险并改善疾病预防。新冠肺炎流行期间,除了尽量避免接触病源外,个人及家庭应该保证良好的营养状况、增强抵抗力。为此,作为我国临床营养的权威专业学术组织,中华医学会肠内肠外营养学分会(CSPEN)提出了以下10条关于防治新型冠状病毒肺炎流行的饮食营养专家建议:
1、每天摄入高蛋白类食物,包括鱼、肉、蛋、奶、豆类和坚果,在平时的基础上加量;不吃野生动物;
2、每天吃新鲜蔬菜和水果,在平时的基础上加量;
3、适量多饮水,每天不少于1500 ml;
4、食物种类,来源及色彩丰富多样,每天不少于20钟食物;不要偏食,荤素搭配;
5、保证充足营养,在平时饮食的基础上加量,既要吃饱、又要吃好;
6、饮食不足、老人及慢性消耗性基础疾病患者,建议增加商业化肠内营养剂(特医食品),每天额外补充不少于500大卡;
7、新冠肺炎流行期间不要节食,不要减重;
8、规律作息及充足睡眠,每天保证睡眠时间不少于7小时;
9、开展个人类型体育锻炼,每天累计时间不少于1小时,不参加群体性体育活动 ;
10、新冠肺炎流行期间,建议适量补充复方维生素、矿物质及深海鱼油等保健食品。